网界世界电子杂志
手机网站
站内搜索
网界世界!
网站首页
业界动态
手游资讯
网游资讯
单机资讯
电竞资讯
动漫资讯
游戏设备
手机电脑
热点资讯
滚动资讯
AWE2026石头科技展锋芒:全系新品破局清洁难题,引领行业生态新跨越
03-14
AWE2026石头科技大放异彩:轮足新品突破三维清洁,以创新引领行业新未来
03-14
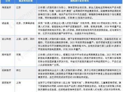
2025年脑机接口行业上市公司全解析:业务布局、业绩表现与未来规划深度对比
03-14
VCT圣地亚哥大师赛:PRX先抑后扬 强势逆袭G2晋级败者组决赛
03-14
无畏契约圣地亚哥大师赛:NS火力全开2-0横扫NRG 强势晋级决赛
03-14
墨子奥特曼皮肤燃爆王者峡谷,赵云优化后胜率飙升成打野新宠
03-14
港服eShop日乙大促意外“跳水价”,小众佳作等你来探索
萝卜快跑新动向:速腾聚创助力 或将首次上车千线级激光雷达组合
曾对头像框无感,如今绝美系列上线,射手款一整个爱住!
《宝可梦Pokopia》Switch 2首周末狂销220万份,任天堂股价随之大幅上涨
猎魂世界:唐月华技能解析,全面性或超宁荣荣?一起探讨!
萝卜快跑携手速腾聚创,千线级激光雷达助力无人驾驶迈向新高度
百度萝卜快跑迎新突破:速腾聚创助力 或将上车千线级激光雷达组合
《杀戮尖塔2》放松卡牌获取攻略大公开,多样途径助你轻松爬塔
百度萝卜快跑或迎新突破:速腾聚创千线级激光雷达将上车应用
《杀戮尖塔2》与《马拉松》同日发售引热议 开发者发文澄清无讽刺之意
当前位置:
游戏世界
>
手游资讯
百度萝卜快跑或迎新突破:速腾聚创千线级激光雷达将上车应用
2026马年高端礼单:黄金腕表至文创精品,解锁生肖文化新意送礼指南
零跑十年蜕变:从“新势力”到冲击高端,能否复制比亚迪的成功路径?
电动化上半场完美收官:比亚迪发布第二代刀片电池及闪充技术
比亚迪二代刀片电池:以技术创新引领能源变革,重塑全球出行新格局
《漫威争锋》等游戏升级DLSS技术,英伟达RTX体验再升级!
2025-02-22
2月游戏版号出炉,《失落城堡2》等国产游戏及少量进口游戏获批
2025-02-22
《无星深渊》试玩版上线!这款银河肉鸽卡牌游戏支持简体中文
2025-02-22
《王者荣耀》镜的高阶攻略:灵动如镜,策略致胜!
2025-02-22
怀旧服现状透视:服务器不稳与玩家流失,经典还能否延续?
2025-02-21
网易盘前股价微涨,机构预测新游戏将助力游戏业务营收再提速
2025-02-21
网易游戏:武侠梦与AI浪潮下的挑战与机遇
2025-02-21
《守望先锋》回归热潮背后:老游戏如何重拾玩家心?
2025-02-21
马斯克真要重塑游戏圈?“让游戏再次伟大”不只是说说而已
2025-02-21
《弥助模拟器》恶搞上线,与《刺客信条:影》同日对决江户时代
2025-02-21
二月国产网游新动向:110款游戏获国家新闻出版署批准
2025-02-21
《二重螺旋》测试开启,大厂新作能否在二游赛道脱颖而出?
2025-02-21
网络“抢红包”竟成赌博?连江法院审结一起网络赌场案
2025-02-21
网易2024财报亮点:年营收破千亿,游戏与非遗联动创新长线运营策略
2025-02-21
《二重螺旋》测试开启,这款二游新品能否成为赛道新亮点?
2025-02-21
网络游戏概念股21日大涨,主力资金净流入超13亿,同方、拓维领涨!
2025-02-21
打造专属游戏世界!给服务器加模组,让你的游戏体验再升级
2025-02-21
《和平精英》携手DeepSeek,开启AI游戏交互新时代!
2025-02-21
“黑鹰坠落”重燃FPS战火,国产游戏能否借此展翅高飞?
2025-02-21
电商巨头亚马逊挑战Steam,为何G胖坐视不理却稳操胜券?
2025-02-21
第
175
页/共
302
页
首页
下一页
上一页
尾页
全站最新
AWE2026石头科技展锋芒:全系新品破局清洁
AWE2026石头科技大放异彩:轮足新品突破三
2025年脑机接口行业上市公司全解析:业务布
《家庭大脑白皮书(2026)》发布 海尔智慧
推荐资讯
育碧《纪元117:罗马和平》2月26日起免费玩
《逃离鸭科夫》新春焕新!
《杀戮尖塔》发售七年后Steam在线人数创新高
新3D乙女游戏《代号Sol》PV引热议,前猫耳FM高管布局女性向赛道
《暗黑4》与《魔兽世界》联动开启
《空洞骑士:丝之歌》2025TGA折桂 开启全新冒险征程
《刺客信条》副总监:叙事合理未来作品或延续“双主角”模式
沉浸式开放世界RPG《灰雨钢锋》发售
《荒野大镖客:救赎》12月2日全平台上线 跨世代免费升级享高帧体验
《逆水寒》手游国际服全球上线 多国登顶,文化输出潜力获海外认可
点击排行
8
1
S42赛季中路英雄格局:T0铁三角稳坐高位,甄姬跌至T1末端,T4英雄出路何在
7
2
春节各分路热度英雄盘点:李信安琪拉领衔,后羿云缨朵莉亚成热门之选
6
3
灵宝市集传说皮肤大放送!孙悟空地狱火人气爆棚,武则天海洋之心屈居第三
3
4
荣耀水晶兑换指南:三款天花板典藏皮肤推荐,她成近两年最佳之选
2
5
《崩铁》4.0版本欢乐上线,玩梗小游戏齐聚共度轻松春节!
2
6
韩信新皮肤踏浪归深度测评:全新大招设计,能否成手感巅峰之作?
1
7
新年《天下贰经典版》搬砖指南:多途径赚金币,助你轻松攒压岁钱!
1
8
国服马可波罗出装新趋势:破军流受青睐,肉装搭配需谨慎
《游戏世界》电子杂志专注于为广大玩家提供最新、最热门的游戏新闻、评测和预告。游戏世界(www.yxi.com.cn)所有稿件免费开放转载,转载请务必保留版权,并注明来源网址。
合作微信:netspread(注明:游戏世界)
Copyright © 游戏世界 2012-2023 www.yxi.com.cn All rights reserved.
鲁ICP备2022032383号-10
鲁公网安备37010202700538号